当我们谈论精神分析诊断时,我们在谈论什么?

本课程学习目标:
一、学会精神分析诊断,让咨询不出系统性偏差。错误的诊断会使咨询走弯路,往往弯路还未走完来访者就脱落了。
二、学习如何与最让我们耗竭和失序的来访者工作:识别与治疗精神病性人格组织。
注:精神病性人格组织是精神分析理论框架下的概念,指未整合的人格结构,不同于精神病学中的精神病性疾病。“未整合”不是指无结构,补偿或防御意义上的结构掩盖了自体凝聚性的缺乏和情绪的泛滥,自体和客体意象混淆,几乎没有共情的客体感知。
Wilfred Bion
威尔弗雷德·比昂
“精神病性人格是憎恶现实的,不仅憎恶外部的现实,也憎恶内部的现实——即我们所说的心理现实,对应着一个人的想法和感受。他们会将自己希望摆脱的内在部分投射到分析师身上并将其认同为外部的现实,理解这个过程是与之工作的核心。重要的是要意识到,精神病性和非精神病性两种人格存在于每个人身上。”
课程的第一部分即是吃透上图中的各个维度并理解各维度之间的关系,之后你将不会再被来访者提供的材料所淹没,而是可以使用这张诊断图来整理、组织、理解来访者的材料,这也是写作案例报告的动力学理解部分的逻辑框架。课程的第二部分,吴艳茹博士将带我们学习如何识别与治疗精神病性人格组织,那么,
为什么我们要了解精神病性人格组织?
1、精神分析人格诊断通常把个体的发展(整合)水平分为神经症性、边缘性、精神病性人格组织。事实上这三种人格组织同时存在于大多数个体身上,只是占主导的人格组织不同而已。但个体内心最深处的失序、绝望与忧惧往往都与内在的精神病性人格组织有关。2、神经症性结构作为对精神病性人格组织的防御:
吴艳茹博士在她的临床和督导实践中发现相当一部分被诊断为神经症性人格结构的来访者,其神经症性结构是作为假自体存在,是对其隐匿的精神病性人格组织的一种防御,治疗师如果缺乏相关的知识和培训,就极易与来访者在无意识层面共谋否认其精神病性人格组织的存在,结果往往导致治疗进入类似“钥匙丢在暗处却只在有灯的地方找”的僵局,本课程就是帮助我们把暗处的灯也点亮。临床上最难与之工作的即是具有精神病性人格结构的来访,因为他们内在的张力是生存与毁灭的惨烈冲突,是对失整合、崩溃、发狂的恐惧,是对自身破坏性冲动的深切忧惧,他们挑战设置渴望融合但又会对联结发起攻击,他们陷落深渊但又始终不放弃探寻生机——他们会通过负性移情与投射性认同迅速将治疗师裹挟其中,治疗师常常深陷恐惧、无望、失序、被操控、全心全意地小心翼翼、想放弃又内疚、拯救幻想等等难以承受的反移情感受...本课程从教授精神分析诊断入手,然后深入讨论和探究与精神病性人格组织相关的来访、情境和治疗阶段。吴艳茹博士将二十三年临床工作中的经验与心得凝结在这门36讲的课程中,与大家共同经历直面精神病性人格组织这一议题时唤起的各种感受和情感——因为如此严酷的议题让任何人独自面对都是过于残忍的,我们需要携手一起凝视深渊、发现希望、创造意义。
吴艳茹 医学博士
上海市精神卫生中心副主任医师
中国心理学会注册督导师(D-12-006)
国际精神分析协会(IPA)精神分析师候选人
中国精神分析专业委员会委员
曾于德国汉堡大学附属医院进修心理动力学治疗
美国麻省大学正念中心正念减压资格导师
中国生命关怀协会静观专委会常委
个人译著:《爱、恨与修复》《自恋:一个新理论》《孩子与你亲子心理健康系列——幼儿期》
精神分析发展至今,已经形成了精神分析诊断与评估的基本框架,能够帮助我们从若干重要维度去逐步建构、丰富、修正对个案的理解并指导实践。吴艳茹博士精心筹备的这门课程整合了当今最主流的欧洲操作性心理动力学评估(OPD-2)和美国心理动力学评估手册(PDM)中关于精神分析诊断与评估的核心内容,这方面的研究和运用她已经倾注了十几年的心血。另一方面,艳茹博士从大量非常富有挑战的个案临床实践中,提炼和总结出对精神病性人格组织(未整合的人格水平)的识别与治疗方法,向我们呈现了与临床中最困难的一类来访者工作时的各种具体挑战和应对技术。
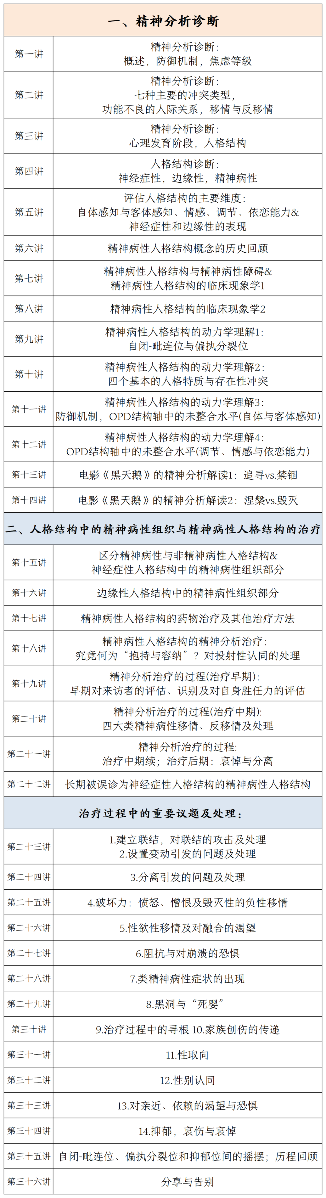
可点击放大

注:课程大纲根据授课进程中的实际情况可能会有微调。每周四晚上两节:19:30~20:30 + 20:45~21:45 每节课都设有答疑环节。
8月3日、10日、17日、24日、31日
9月7日、14日、21日、28日
10月12日、19日、26日
11月2日、9日、16日、23日、30日
12月7日
注:老师如遇特殊情况需要调整时间,我们将第一时间通知学员。
ZOOM直播授课。学员需实名参课,构建安全、专业的学习环境。
回放视频可在直播课全部结束后6个月内(即2024年6月9日之前)收看。课程结束后,可申请由吴艳茹博士签名的电子版培训证书。单报:1899~1999元
3~4人团报:1799~1899元
联报优惠:与Vamik临床技术18讲联报,第二课再减100元!
点击图片了解课程详情 ↓

付款方式
请勿重复添加哦。

注:
1、如需开具发票请与客服联系,您只需承担顺丰到付运费。
2、费用缴纳后不接受退费。如遇不可抗力或其他因素导致直播课程受到影响,我们会以其他方式交付课程。
3、警示:任何拼课、盗课等侵权行为一经发现,将被追究法律责任,且侵权者信息将被公之于众。请铤而走险者评估法律和名誉风险,采取体面的学习方式。CIIS硕士学位项目今年最后一期(9月开学)正在接受申请↓


+
