
作者简介
陈德运
四川师范大学历史文化与旅游学院讲师
骆孝元
四川省邻水中学教师,中学一级教师
摘要:像史学家一样研读史料着眼于深度学习取向,旨在避免浅层学习、追求研习全视角以及达成核心素养。研究认为,它立足求源、语境、确证、精读、批判、创造等研读策略,配置问题设计,以历史思维能力为教学张力,以三维对话为形式、以阅读为表征,从历史学视角和教育学意义层面推动史料研习朝着像史学家一样研读史料的方向发展。
关键词:历史教学;史料研习;历史阅读;三维对话
历史非“背多分”课程,凡只强调史实记忆的教学,皆已证明其效果不佳。近些年来,史料研习如火如荼地展开,为了达到理想效果,亟需一套成体系、可操作的史料研读策略来指导教学,助推学生像史学家一样研读史料,拓展历史教学的空间。
一、像史学家一样研读史料的意义
(一)修复浅层探究的缺陷
当然关于史料研习的弊端在于很多案例属于浅层探究,即教与学对史料不能产生内在的、迫切的需求。表现为教师拿史料当教学点缀、只营造情境而不做探究、诠释既定结论。而像史学家一样研读史料则追求深度学习取向,着眼于学生“做历史”——探究历史、理解历史、建构认识。在史料研习活动中,学生是主体,老师是引导者,其诉求是解决有挑战性的问题。如此一来,通过史料研习,学生所获得的不再是需死记的、静态的、平面的历史知识,而是理解这些知识所传达的意义,获得的是体悟的、动态的、立体的历史认识。一言蔽之,学生一旦像史学家一样研读史料时,他们就迈向了深度学习,浅层探究的缺陷也得以修复。
(二)追求史料研习的全视角
像史学家一样研读史料应摈弃“单向度”的学习观,追求“全视角”的学习建构。全视角下,像史学家一样研读史料是一个整体的学习状态,学生学习既是大脑信息加工的过程,又是充满情感的过程;既是个体知识学习过程,又是了解社会文化过程。学生研习史料的投入是全身心的,既以辨识、分析、批判、评估等形式来加工信息,还以“设身处地”的情感去理解史料。全视角下,学生研习史料“不可能不‘镌刻’着特定的社会文化,不可能不受限于社会文化的影响或规范”[1]。换言之,学生如果能够像史学家一样研读史料,学科人文性将得以显现,研习就不限于个体对史料信息的提取、归纳、整理,而是将学习镶嵌到人类历史文化的情境中,触摸到整个人类历史文化的精华,这无疑对塑造学生人格与品质产生重要影响。此外,全视角下的学习策略是整体的、系统的,单一策略不易对学习产生持续效果,所以着眼于策略与方法的多样性、综合性、个性化,避免顾此失彼的畸形研习。
(三)回归培育核心素养的原本性
像史学家一样研读史料旨在培养学生获得核心素养。当前诸多国家的历史课程标准,在课程定位、课程目标以及实施建议中,均将史料研习置于重要位置。当然,这与世界基础教育改革趋势一致。为了应对21世纪的挑战,诸多国家期望通过基础教育让学生获得核心素养(21世纪技能),成为有全球竞争力的人。不难发现,诸多国家已将核心素养纳入基础教育中,世界教育正转向以核心素养为特征的时代。像史学家一样研读史料与国际趋势相吻合,希冀通过“搜集与分析第一、二手资料来获得21世纪素养的机会”[2]。
二、像史学家一样研读史料的要素
(一)决定方向的研读维度
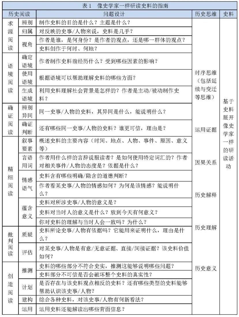
史料研读的维度大致有三种取向。第一种是阅读取向,即以阅读领域的“认读”与“解读”作为维度[3] ;第二种是史料取向,即将史料的“三层面”(显性信息、隐性信息、概括信息)“九要素”(时间、地点、人物、事实、观念、意图、内容、形式、价值)作为维度[4];第三种是整体取向,即把维度分为辨别、语境、探索、分析、评估[5]或求源、语境、确证、精读[6],或其延伸出的求源、批判、确证、语境、主张、证据[7]。三种取向落实到具体研习方式上各有特色。
像史学家一样研读史料应立足于普及历史教育而非专业史学教育,着眼于模仿史学家而非培养史学家,同时吸取史料研习被泛化、简化、异化的教训,故文本采取第三种取向。此外,考虑到某些维度之间从属关系不当,如辨别从属求源、证据从属精读、批判阅读与精读并立。所以,笔者将研读维度分为求源、语境、确证、精读、批判、创造等,各维度又分若干子维度。如语境包含确定语境、运用语境、生成语境三个子维度:学生模仿史学家置身于空间与时间之中,在确定语境下去理解和解释史料;利用史料线索,运用语境去帮助史料研习;还能在研读史料中了解历史背景,生成语境[8]。
(二)牵引前行的问题设计
史料是作者“对自己问题的解答”,而作者远逝,“问题被带入坟墓”,作为答案的史料“留了下来”。史学家要做的是“从答案进行倒溯,重建问题,方能理解历史文献的真义”[9]。像史学家一样研读史料的“本质是了解历史学家的一些态度和方法”,态度即尊重事实、实事求是地求证,方法即用史学家求证史料的方法探究学习课题[10]。换言之,中学生模仿史学家那般探究历史,体验历史结论的得出过程,需要在研习史料时提出问题、重建问题。虽然学生无法超越史学家的历史认识,但问题设计可让学生“考虑到从前没有被认识到的事物的思维”,从教育意义而言,此举具有“创造性”[11]。如求源的问题设计意在提醒学生关注作者身份与立场、史料的性质、史料创作时空、史料受众及意图等因素。
(三)反映张力的历史思维
于学科而言,“再没有什么能够比‘做史’那样的有助于人们的历史思维能力发展的研究更激动人心的了”[12]。历史教育不可或缺首先是因为能培养学生的历史思维能力,这是现代历史教育的共识。历史思维能力是历史教育的本质特征与根本反映,轻视历史思维能力,历史教育活动必将沦为“死历史”。像史学家一样研读史料旨在引发学生思考,以历史思维能力作为调和教学深度与广度之间的基本张力,促使学生深度研读,有效分析史料和辨析历史争论,理解多元历史解释,学习史学家运用证据的方法,洞察偏见形成的原因,获得质疑并判断历史问题的技巧等。
基于史料,历史研读、问题设计、历史思维三要素相互作用,共同形成像史学家一样研读史料的指南(见表1),以此辅助教学实践。
三、像史学家一样研读史料的实践
像史学家一样研读史料呈现出由问题、史料、叙事、表现四要素构成的落实核心素养的结构性教学关系,并基于探究课题、教学环境、学生需求等,自由配置核心素养所需的教学资源、策略、方法等[13],最终呈现四个探究着眼点、三个教学环节。老师讲述背景(叙事)、提出探究课题(问题)、学生史料研读(史料)、开展对话讨论(表现)构成四个探究着眼点,在此基础上,教学实施聚焦为背景讲述、问题探究、认识建构等三个环节。这样的教学设计重新定位了记忆历史知识与建构历史认识的关系、探究历史与讲授历史的关系等。
(一)创造像史学家一样研读的契机
学习是新旧知识建立实质、非人为联系的过程,联系一旦建立就有了学习契机。以学生像史学家一样研读清末民初“剪辫易服”相关史料为例,运用先行组织者策略,通过“固定点”联系新旧知识。先由教师讲授背景知识作为导入环节,既让学生熟悉所将要探究的历史时空背景,又使学生回忆已有旧知,填补史料之间的空白,构建起深度概念理解[14],为后续研习创造契机。
(二)推进像史学家一样研读的实施
基于历史背景的讲述,老师提出探究课题“怎样认识清末民初‘剪辫易服’”,围绕该课题,依次出示史料来开展研习活动,实施情况如下。
材料一:奏为请断发、易服、改元……且今物质修明,尤尚机器,辫发长垂,行动摇舞,误缠机器……兵争之世,执戈跨马,辫尤不便……垂辫既易污衣,而蓄发尤增多垢……若在外国,为外人指笑,儿童牵弄。——康有为《请断发易服改元折》(1898年9月5日)
依据材料,教师依次出示问题:(求源)作者是何身份?其目的是什么;(精读)作者用了哪些证据支撑主张?当时人会接受该观点吗;(批判)作者的主张符合历史依据吗;(创造)能从史料中解读出哪些背面信息?康有为有此主张是因为 ;(确证)其他史料否同意史料一的观点?
学生在教师引导下,通过求源将研习由被动接受转化成主动质问,理解康有为的身份和目的。精读史料细节,分析康有为为了达到“剪辫易服”的目的所使用的证据,以及剖析当时人可能会有的反映。批判研读后认识该主张符合一定的史实,同时能解读出某些背面信息,如当时的卫生习惯、近代工业发展等,由此水到渠成地建构出历史认识。为了与研习材料二衔接,从确证维度追问,思考该史料的观点与其他史料是否一致?
材料二:康有为奏曰……服制变,大臣褫魄,革面革心,一切新气象自然发现……上然之,令购西服杂优人服进……太后怒上曰:小子为左右荧惑,使祖宗之法自汝坏之。如祖宗何?——摘编自赵炳麟《光绪大事汇鉴》
依据材料,教师依次出示问题:(求源)史料是何时创作的?“上”“太后”分别是谁;(精读)史料核心观点是什么?“太后”语气如何?能从语气中知道哪些信息;(确证)材料二与材料一在反映“剪辫易服”上有哪些差异;(创造)太后有此态度是因为 。
学生在老师引导下,基于求源建构起与材料一之间的时序关系,利用精读理解慈禧的反对态度,基于确证对比材料一的观点,对“剪辫易服”形成认知冲突。在确证维度下,关注到历史人物的身份、立场、价值观等的不同,对同一史实的态度也不同,进而建构起相关认识。教师讲述:“戊戌变法”失败后,康有为的主张未能实践,1901年清廷重提“剪辫易服”。1903年《大公报》通过刊登征文掀起“剪辫易服”宣传活动。教师出示该材料及问题。
材料三:诸君诸君……其速剪而辫,易而服。孕伟大之体魄,奋尚武之精神。勿蹈洋操军之覆辙,改其装而不改其习也;勿效刚白度之恶风,变其服遂变其心也……——朱志父《剪辫易服说》(载《大公报》1903年3月15日)
依据材料,教师依次出示问题:(语境)社会背景如何影响该史料?作者是主动/被动制作该史料;(精读)作者对“剪辫易服”的态度是什么?依据是什么;(创造)朱志父有此观点是因为 ;(求源)史料代表的是作者的观点,还是哪一群体的观点?
学生在教师引导下,通过语境关注到史料的时代背景,建立起与史料信息的关系,探讨时代背景对史料叙述的影响因素。利用精读,把握史料的关键内容、涉及论证观点的词汇,深化理解作者主张“剪辫易服”的缘由。同时,基于求源,置于特定时空背景理解这并非朱志父一人主张,而是知识分子群体的主张。进而追问“同时代其他群体又是什么主张呢?”由此过渡到材料四的研习环节。
材料四:议员罗杰提出剪发易服案……辫装不变,其害有……军人挽辫操演不便,衣长袖博妨碍运动……工厂舟车易生危险,工人买夫不便厥职……与列强交,脱帽为礼,我独不便,感情难洽……华人出游,恒受讥刺,国民外交,不能亲切……浣沐不便,尘垢易凝,脑气不清,卫生有碍。——资政院《剪辫易服审查报告书》(载《大公报》1910年12月23日)
依据材料,教师依次出示问题:(求源)史料代表了哪一群体的观点,运用史料细节来说明;(精读)作者的观点是?哪些材料支撑其观点?这在当时有多大代表性;(确证)关于“剪辫易服”,材料三与四的观点有何差异;(创造)罗杰主张该观点是因为 。
学生在教师引导下,借助求源“运用证据”来解读史料,认识到部分官僚群体也主张“剪辫易服”。结合精读关注史料细节,找到关键内容,建构起完整的历史认识。通过确证比较史料叙述的异同,用史料证据支持自己的观点,深入理解作者主张与立场、阶层、时代等密切相关。完成上述研习后,继续呈现后续材料及问题。
材料五:沪军都督批潘石卿禀云光复事业……胡尾暗藏最为陋习……对于普通国人剪除与否听其进化之自然……辫发剪除与否即人心向背之符,出于强迫与出于自然其诚伪异矣……劝导奖诱齐民是为至要。——《剪除胡尾之批示》(载《申报》1911年12月23日)
依据材料,教师依次出示问题:(精读)对“剪辫易服”作者是何态度?依据是什么?为何从这个角度看该史事?想要说明什么;(批判)史料能够用来证明什么,理由是什么;(创造)沪军都督有此态度是因为 ;(确证)该观点有多大代表性?
学生在教师引导下,利用精读充分挖掘史料细节,理解武昌起义后革命党人视发辫为“胡尾”,显示出革命性特征,但自身力量弱小,为了得到民众支持,采用劝导非强迫方式剪辫。借助批判阅读换个历史视角看“剪辫易服”,认识到历史是多元的,也是延续和变迁的,进而构建起对都督主张的清晰认识。此外,通过确证来衔接后续活动,追问其观点有多大的代表性,突破单一史料视角,借助多重史料来认识历史,由此出示材料六及问题。
材料六:驻在南京的浙江部队……带着剪刀……对他们所遇到的所有那些仍然蓄辫的中国人,一律用剪刀剪去辫子……所有人的辫子都遭到同样的命运。此地的人民对这个暴行确实感到非常愤恨……没有给予他们正式的或其他方式的剪辫通知……完全是遭到突然袭击,没有机会避免士兵们在旁观者的嘲笑声中当众强迫剪辫所带给受害人的那种侮辱。——伟晋颂领事致朱尔典爵士函(1912年1月2日)
依据材料,教师依次出示问题:(精读)目标读者是谁,对他们有何意义?对当时其他人有何意义?你与当时人的理解有哪些差异?史料是否含有明确/隐含的道德判断;(语境)创作该史料前,作者可能经历什么?可能受哪些因素的影响;(确证)史料反映之事有无依据?能否找到证据(可从前五则史料中找)?
学生在教师引导下,借助精读利用情感语气、蕴含的意义去挖掘史料,从历史伦理维度分析史实,建构起历史理解并确定历史意义。通过语境克服“现在主义”心理预设,置身于当时的时空,更真实客观地去理解历史。利用确证分析该史料是否符合事实,并从材料五中找到互证的依据。
(三)达成像史学家一样研读的旨趣
有什么样的师生关系存在就有什么样的教学存在[15],最后全班讨论使研习活动升华,以达成应有的旨趣。任务为:为何六则史料叙述“剪辫易服”有很大差异?基于六则史料,你对“剪辫易服”有怎样的认识。第一步,要求基于对史料的理解,鼓励辩论、争论。引导学生内省与提升。通过讨论,学生能理解史学家对史事会存在不同看法的合理性,既因为史料蕴含的立场、情感等不同,也源于史学家的时代、阶级立场、世界观与价值观等方面的差异。第二步,要求学生像史学家一样论证,至少引用两则史料的证据来建构对“剪辫易服”的看法,只要有证据支持,应允许有不同的结论。自此,核心素养也得以落地。
四、像史学家一样研读史料的思考
历史是史学家与史事之间“连续不断的、互为作用的过程”,也是现在与过去“永无休止的对话”[16]。要理解史料内容并建构历史认识,史学家要与史料对话;史学家之间会因理解史料有别而争论,史学家也要与他人对话;史学家会保持内省来审视自我原有的认识,史学家还要与自我对话。像史学家一样研读史料不是“汇集死板的资讯”与“测验中重述”,而是投身于三个维度的“生气蓬勃的对话”[17]。
从案例看,导入环节虽无实质性对话,但开启了“意义建构”与“相互理解和认同”[18]的三维度对话。新课研习环节,学生通过阅读、理解史料建构其历史认识,实现了与史料对话和与自我对话。全班讨论环节的第一步,陈述各自的观点,实现了与史料对话;互相争论和辩论实现了与他人对话;通过论辩而内省,坚持或放弃原有看法即实现了与自我对话。第二步引用证据建构解释,实现了与史料对话和与自我对话。对话从史学视角推进了史料研习朝着像史学家一样研读的特质转化。对话的表征是“阅读”,学生在阅读时,其角色逐渐呈释放和扩大的态势,由老师帮助学生研读文本转变为学生独立研读文本[19],进而形成对话[20]与阅读[21]模型(图一)。在此教学模型中,教师讲授背景知识(新课导入),启动历史对话,创造研读的契机;指导学生研读史料(新课研习),推进历史对话,搭建研读的平台;学生自主研习史料(全班讨论),升华历史对话,呈现研读的特质。
对话与阅读模型也从现代教育学视角,推动史料研习朝着像史学家一样研读的分享发展,达成由“教”到“不教”的目的。导入着眼于“教师的教”,学生由此习得知识;新课探究着眼于“教师主导、学生主体”,学生由此基于知识生成关键能力;全班讨论着眼于“不需要教”,学生由此基于能力获得核心素养。如尊重他人意见、有理有据争论、协商达成共识等必备品格。
参考文献:
[1] 吴永军.关于深度学习的再认识[J].课程·教材·教法,2019,39(2):51.
[2] 赵亚夫,张汉林.国外历史课程标准评介(下卷)[M].北京:北京师范大学出版社,2017:389.
[3] 于友西.中学历史教学法(第3版)[M].北京:高等教育出版社,2009:247.
[4] 张汉林,邓敏.论史料信息的三个层面和九个要素[J].历史教学(上半月刊),2020(7):30.
[5] NCpedia.Reading Primary Sources: an introduction for students[EB/OL].(2021-10-30)[2022-01-02].https://www.ncpedia.org/anchor/appendix-reading-primary.
[6] Stanford History Education Group. Historical Thinking Chart[EB/OL].(2020-06-23)[2022-01-02].http://sheg.stanford.edu/history-lessons/historical-thinking-chart.
[7] University of Maryland Baltimore County Center for History Education.Historical Thinking Skills Scoring Rubric-Secondary[EB/OL].(2014-02-19)[2022-01-02].
https://www.umbc.edu/che/arch/images/ARCH_Historical_Thinking%20Skills_Rubric_Secondary_rev_2-17-14.pdf
[8] Reisman A,Wineburg S.Teaching the Skill of Contextualizing in History[J].The Social Studies,2008,99(5):202.
[9] 张汉林.提问之道:历史思维养成路径的探讨[J].教育学报,2018,14(3):48.
[10] 赵亚夫.国外历史教育透视[M].北京:高等教育出版社,2003:186.
[11] 杜威.民主主义和教育[M].王承绪,译.北京:人民教育出版社,2001:174.
[12] 赵亚夫.国外历史课程标准评介[M].北京:人民教育出版社,2005:24.
[13] 陈德运,赵亚夫.夯实历史学科核心素养的四维教学法[J].课程.教材.教法,2021,41(9):87.
[14] Sam Wineburg,Daisy Martin.Tampering with history:Adapting primary sources for struggling readers[J].Social Education,2009,73(5):212.
[15] 李金国,马进.教学存在的遮蔽及其时间性显现[J].当代教育论坛,2020(5):98.
[16] E.H.卡尔.历史是什么[M].陈恒,译.北京:商务印书馆,2007:115.
[17] Wineburg S, Martin D,Monte-Sano C.像史家一般阅读:在课堂里教历史阅读素养[M].宋家复,译.台北:台大出版中心,2016:4.
[18] 李森,伍叶琴.有效对话教学:理论、策略及案例[M].福州:福建教育出版社,2012:30.
[19] 何更生,庞秀华.教学文本解读的学理与策略[J].天津师范大学学报(基础教育版),2020,21(3):29.
[20] 张汉林.历史教育:追寻什么及如何可能[M].中国民主法制出版社,2016:13;
[21] Nell K. Duke, P. David Pearson, Stephanie L. Strachan, and Alison K. Billman.Essential Elements of Fostering and Teaching Reading Comprehension[A].in S. Jay Samuels, Alan E. Farstrup.What Research Has to Say about Reading Instruction(4th ed)[C].Newark, DE: International Reading Association,2011:65.


